How-CGA Chapter 2: Self-assessment
You may already have a good idea about the service outcomes you wish to improve, and you may also have an idea about organisational change needed to achieve the improvement. For example, you may think that the best organisational change will be to establish a regular geriatric review for patients you identify as likely to benefit. Or you may be thinking about setting up a monthly geriatrician-led clinic for your frail older patients, and improving their identification on your ward or clinic.
This is chapter 2 of a series. See the full series here.
These are valid plans that may lead to improvement. However, you should consider the evidence which has consistently shown that care for frail older people in non-geriatric acute care settings is better when assessment and management of frail older patients is integrated into the whole service (see Box 4).
|
Evidence suggests that integrating assessment and management of frail older patients into your service is a more effective way of organising care than having a consultation geriatric service at arm’s length. (2) Greater effectiveness relates mainly to joint decision making and shared control over patient identification and treatment by geriatric and non-geriatric expertise. “It’s very nice doing joint ward rounds, [geriatricians and surgeons,] because you end up with lots of two-way education, a lot more understanding of where each of us is coming from, and I think it’s just very good for the patient to see that we are working together, and that we are making joint decisions, together with the patient, and providing them with that more overall information which is what the patients want rather than it being purely about the surgical complications.” (Consultant Geriatrician) "Because for the nature of CGA you can't have it as a liaison because of it being such a team approach and you need the team that you are working with to be working together with you with the shared vision. You can't have liaison." (Geriatrician) |
To give you a better idea of what organisational change may be needed, we have developed a self-assessment tool. It will allow you to compare existing service provision to what gold-standard care for frail older people should look like in an acute care setting. This way it will help you to identify service-level competencies already in place as well as any gaps that will need to be addressed in planning organisational changes to integrate assessment and management of frail older people as part of your service.
When you open the self-assessment tool (see Appendix 1 - downloadable from the sidebar), you will find it has two parts.
- First it assembles key service-level competencies that together ensure high-quality care for frail older patients, and prompts you to check whether they are routinely available in your service.
- Second it offers evidence-based tools and actions to fill gaps in those competencies.
You may be able to answer some of the questions in the toolkit straight away. However, there may be areas where you are not sure about how your current practice looks. For some of the questions, it may be that you have local policies and protocols in place, but they are inconsistently followed in practice. We suggest taking time to complete the self-assessment tool, rather than seeking to complete it instantaneously. Discuss the questions with your colleagues in your team to gain their views on the strengths and weaknesses of current practice, and consider undertaking reviews (e.g. PDSA style measurement) of current practice (for example, via case notes), particularly where you are not sure whether things are being done consistently, or where you suspect there may be a gap between the existence of a local policy and what actually happens.
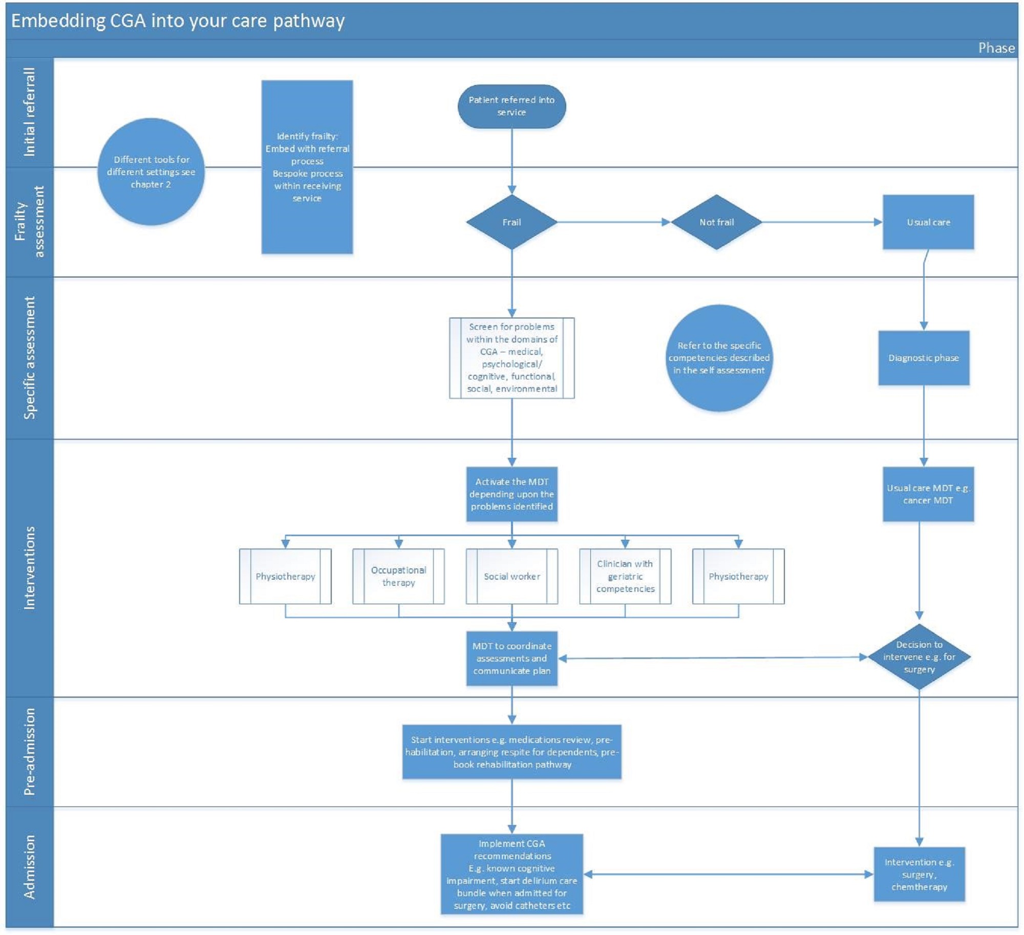
To help you start to think about the aspects of your service that need reviewing, Figure 1 provides a schematic representation about how CGA might be embedded into a service (in this case a cancer service, but the principles should apply more broadly). You will see that there are key points that need testing to determine if they are in place already or nor, for example, frailty identification, screening for geriatric syndromes, involvement of the geriatric (as opposed to cancer Multidisciplinary Team (MDT)), communication and coordination in an MDT meeting etc.
Appendix 1: Service self-assessment
Frailty Screening
We are assessing for frailty in people aged 65+ at every entry into the service using a recognised tool. In people with frailty, we routinely screen for the presence of common geriatric syndromes in addition to our usual assessments:
- Pain Delirium and dementia
- Depression
- Nutrition and hydration
- Skin integrity
- Sensory loss
- Falls and mobility
- Activities of daily living
- Continence
- Vital signs
- Safeguarding issues
- End of life care issues
How to fill in the gaps
|
Tool |
Settings in which the tool has been tested |
Time to complete |
Predictive proprieties |
|
Rockwood Clinical Frailty Scale (CFS) |
ED/AMU |
41 seconds |
AUC for mortality = 0.72 (18) |
|
Identification of Senior At Risk (ISAR) |
ED/AMU |
66 seconds |
AUC for functional decline, readmission or death = 0.68 (19) |
|
Silver code |
ED/AMU |
54 seconds |
When predicting mortality in the ED setting, area under the curve = 0.70 (20) |
|
PRISMA-7 |
ED/AMU |
52 seconds |
Sensitivity = 78%, specificity = 75% for moderate-to-severe functional decline (21) |
|
Edmonton Frail Scale |
Surgery (pre-op) |
Less than 5 minutes |
Validated for use among non-geriatricians (22) |
|
‘Comprehensive assessment of frailty’ |
Routine cardiac surgical practice |
Includes laboratory and other tests - 10-20 mins |
Identifies patients at high risk of postoperative death (11) |
Learning resources
- Consider the language used when addressing and managing older people with frailty: https://www.youtube.com/watch?v=8HPVpH0JiGU
- Also be aware that frailty is associated with so-called atypical presentations: https://www.youtube.com/watch?v=6oEFtzdoiRM
- Quick bite learning on an arrange of geriatric emergency medicine topics can be found here: https://em3.org.uk/foundation/collapse-and-elderlycare/?rq=gemcon
Medical - Pain
Are we delivering high-quality care for frail older people?
We are aware that pain is under-reported and undertreated in people with frailty, we have adapted our pain assessment process with this in mind, specifically we use adapted pain scale for people with cognitive impairment
How to fill in the gaps
Abbey pain scale can be used for people with cognitive impairment.
Learning resources
- For more detailed information see:
https://www.britishpainsociety.org/static/uploads/resources/files/book_pain_older_people.pdf
Medical – Pressure sores
Are we delivering high-quality care for frail older people?
We routinely assess the risk of pressure sores and generate a specific action plan to care for skin in people at risk.
How to fill in the gaps
Waterlow or SSKIN score can be used to assess the risk of pressure sores.
Learning resources
- For more detailed information see: https://www.e-lfh.org.uk/programmes/preventing-pressure-ulcers
Medical – Continence
We ask all older people with frailty about faecal and urinary continence issues; we undertake initial basic assessments, and we are able to refer into continence services when needed.
How to fill in the gaps
Initial basic assessment includes e.g. identification and management of constipation.
Learning resources
- https://www.bgs.org.uk/resources/clinical-guidelines-onurinary-incontinence-in-women
- https://www.youtube.com/watch?v=IcCs7_ju4lY
- https://www.youtube.com/watch?v=a4npFPnYdmQ
Medical – UTIs and catheterisation
We are aware of the prevalence of asymptomatic bacteriuria in older people with frailty from various settings. We are aware of the positive and negative predictive values of urine dips in older people, with and without lower urinary tract symptoms. Accordingly, we do not use urine dips in older people other than to exclude UTI in people with Lower Urinary Tract Symptoms or otherwise unexplained delirium.
We are aware of the dangers of urinary catheterisation in older people (catheter associated sepsis, detrusor instability, falls), we only catheterise patients where it is critical to their care – for example for urinary retention. We have a nurse led protocol that allows early withdrawal of catheters by default.
How to fill in the gaps
An audit can establish whether urine dips are used in older people.
Learning resources
Safeguarding
Are we delivering high-quality care for frail older people?
We routinely check for safeguarding concerns and have an agreed pathways for assessment of people for whom abuse might be an issue.
How to fill in the gaps
The nurse led protocol can be found in many services nationwide. Peer learning can support developing one locally.
Learning resources
Nutrition
Are we delivering high-quality care for frail older people?
We routinely undertake nutritional assessments, and initiate feeding charts for people at risk, and can refer on to dietetics where necessary
How to fill in the gaps
MUST score can be used in nutritional assessments.
Learning resources
Medical - Hearing and vision
Are we delivering high-quality care for frail older people?
We always check people’s hearing and vision, and have access to hearing and visual aids in our service.
How to fill in the gaps
A local supply of reading lenses, and hearing aids and batteries can support implementation.
Learning resources
Medical - Polypharmacy
We are aware of the frequency of polypharmacy in people with frailty, especially those with multiple comorbidities; we are aware of the risk of drug-drug and drug-disease interactions, and we have undertaken an initial medicine rationalisation, guided by evidence based criteria.
Having undertaken the initial assessment and management, we are able to gain access to a clinician with appropriate skills in managing complexity, diagnostic uncertainty or challenging symptom control. One option is to consider referral to geriatric medicine.
How to fill in the gaps
STOPP-START checklist can be used to undertake medicine rationalisation. The anticholinergic burden scale is also useful to identify drugs that can cause side-effects – you will find some that you might not have expected!
Learning resources
- http://www.polypharmacy.scot.nhs.uk
- https://itunes.apple.com/gb/app/polypharmacyguidance/id1072829127?mt=8
- https://www.youtube.com/watch?v=jXcRHxl9qWw
- https://www.uea.ac.uk/documents/3306616/10940915/Antic holinergics/088bb9e6-3ee2-4b75-b8ce-b2d59dc538c2
Mental health – Cognitive Screening
Are we delivering high-quality care for frail older people?
We perform brief cognitive screening on admission/initial assessment, and then assess for delirium vs dementia in those with cognitive impairment, using standardised tools.
We assess for delirium every day in people with cognitive impairment that are admitted to hospital.
How to fill in the gaps
AMT-4 or AMT-10 can be used to perform brief cognitive screening. CAM-4 or 4AT can be used to assess for delirium vs dementia. Staff in all areas of our service can use the 4AT or CAM
Learning resources
- Capacity assessment: https://www.youtube.com/watch?v=syhKx6pxkxw
- Keeping people with confusion safe in hospital: https://www.youtube.com/watch?v=f0TEYT--MCI
- Managing delirium out of hours: https://www.youtube.com/watch?v=1iKe-6lc5b0
Mental health – Depression
Are we delivering high-quality care for frail older people?
We are aware of the frequency and sometime atypical presentation of depression in older people; we ask all older people about their mood and we are able to manage or signpost people to local services that can help manage mood disorders.
How to fill in the gaps
Further guidance can be found at: http://www.rcpsych.ac.uk/mentalhealthinfo/improvingphysicalandmh.aspx
Learning resources
Functional – Falls and stability
Are we delivering high-quality care for frail older people?
We have identified patients who are at high risk of future falls, and have implemented our local falls prevention bundle and will consider referral to our local falls prevention programme.
We use a framework for assessing people who have fallen. We differentiate between syncopal and non-syncopal falls. We construct a problem list that describes the specific factors leading to a nonsyncopal fall.
In frail people with a fall and postural dizziness we provide a lying and standing blood pressure (L+S BP)
In frail people we provide a verified walking stability test if they can walk.
How to fill in the gaps
FALLsafe (excluding the erroneous advice about urine dips!) can be used as guidance (see https://www.rcplondon.ac.uk/guidelines-policy/fallsaferesources-original)
Further guidance can be found at https://www.bgs.org.uk/topics/cga-in-acute-settings.
Clarity about roles and time scales can enhance practice. L+S BP should be assessed against specific guidelines.
Learning resources
- https://www.youtube.com/watch?v=aIs5JBiTFrA
- http://em3.org.uk/latest/18/7/2016/lightning-learning-fallsrisk
- https://em3.org.uk/leicgem-lecture-3
Functional – Activities of daily living
Are we delivering high-quality care for frail older people?
We routinely asses for and manage Activities of Daily Living.
How to fill in the gaps
Various scales can be used to assess ADL. In managing ADL, patients can be referred to therapists to help manage functional decline. This might be inpatient services or community based services (e.g. reablement); we only refer people for supportive packages of care once we have reviewed all their needs and have tried to optimise their physical and mental health.
Learning resources
Social
Are we delivering high-quality care for frail older people?
We document current formal social care provision of people with frailty.
We know how robust is the support network where people with frailty normally live –– if there is a key person involved (loved one, carer), they have been part of the ongoing conversation.
For frail people we contact a social worker to review the social care support plan and prepare for discharge, including meeting any new short term needs; the patient has access to engagement with their local community to prevent social isolation
How to fill in the gaps
There is a process in place which allocates roles and responsibilities for documenting current social care provision, including by whom and by when.
Environment
We assess home environment of frail people to ensure it is suitably adapted to support their needs. We do so as part of promoting independence.
How to fill in the gaps
Occupational health practitioners assess suitability of home environment.
Multidisciplinary Care Co-ordination - Team
Are we delivering high-quality care for frail older people?
We have regular multidisciplinary team meetings (MDTs) where the outcomes of the assessments listed above are discussed.
How to fill in the gaps
High-quality MDTs:
- Occur at a set time and place
- Usually take no more than a minute or two for each patient
- Generate a problems list, stratified in terms of urgency and importance which is record in the patent notes, and the team work towards delivering during the time patients spend in the service.
Learning resources
- For further guidance see https://vimeo.com/237106864
- https://www.kingsfund.org.uk/publications/people-control-their-own-health-and-care?gclid=CjwKEAjwkPS6BRD2ioKR7K245jASJAD1ZqHOliD9lLWA9yq_1o-UNlXUm6OauAdr5kIpcRMVjyK6ZhoCCqXw_wcB
Multidisciplinary Care Co-ordination – Care planning
We ensure that the person, their carers and all health and social care practitioners involved in someone's move between hospital and home are in regular contact with each other. This is to make the transition coordinated with all arrangements in place.
We are aware that, for some older people with frailty in the acute care setting, end of life care may be more relevant than curative approaches. We consider whether care or cure are the priority through a shared decision making process, and can adapt our treatment accordingly.
We are able to undertake or prompt the need for advance care planning or emergency care plans. These describe patients’ priorities and might include actions and interventions to avoid hospital admission in the future.
How to fill in the gaps
There are established systems to share health record information between primary care, emergency services, secondary care and social services.
Learning resources
- https://www.youtube.com/watch?v=p-NJwaZ1d5c
- https://www.rcplondon.ac.uk/guidelines-policy/advance-careplanning
- https://www.youtube.com/watch?v=liyCebOTl5c
Overarching person-centred care
Are we delivering high-quality care for frail older people?
We routinely ask what is most important to the patient (as part of person-centred care). We understand the importance of focussing on ‘what matters to you’ over ‘what is the matter with you’.
How to fill in the gaps
Use clinical judgment and personalised goals when deciding how to apply disease-based clinical guidelines to the management of older people with frailty.
Learning resources